หน้าหลัก
กิจกรรมเด่น
ประชาสัมพันธ์
ประกาศจัดจ้าง
ติดต่อเรา
ข้อมูล อบต.
ข้อมูล อบต.
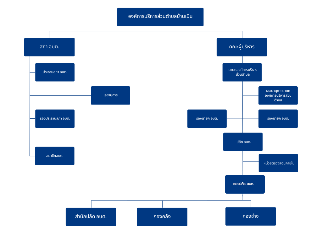
โครงสร้างองค์กร
ประกาศเมื่อ
02 ตุลาคม 2566